切换到宽版
广告合作
打卡领红包
邀请有好礼
行业网址大全
网站帮助
基本信息
到访IP统计
管理团队
管理统计
在线会员
会员排行
版块排行
帖子排行
标签排行
用户名
密 码
记住登录
登录
找回密码
注册
快捷通道
关闭
您还没有登录,快捷通道只有在登录后才能使用。
立即登录
还没有帐号? 赶紧
注册一个
首页
论坛
标签
排行榜
涂涂优采
兑换小红花
行业资讯
优秀图书
每日招标
防腐预算
招聘求职
人物专访
工业涂料
喷镀喷涂
保温工艺
仪器设备
劳务市场
二手交易
方案下载
规范标准
汽车防腐
高清图库
涂装认证
阴极保护
船舶海工
投诉建议
帖子
用户
版块
帖子
搜索
热门搜索:
防腐公司
防火
防腐蚀
AMPP
NACE
涂装
长垣防腐
喷砂
防腐圈
防腐蚀论坛
>
防腐工程招标
>
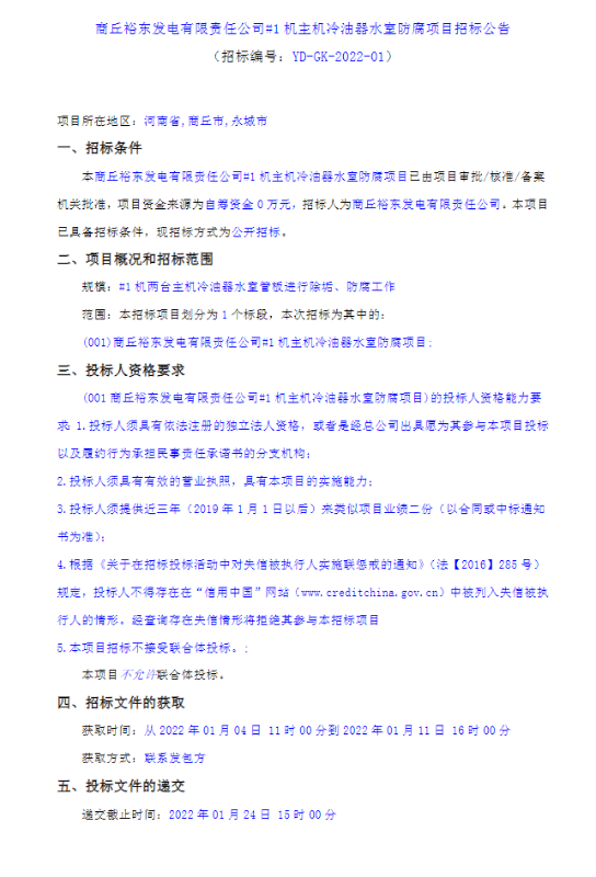
商丘裕东发电有限责任公司#1机主机冷油器水室防腐项目招标公告
天冬防水防腐涂料功
阴极保护测试桩在使
镯式铝阳极一般用于
有哪些方法可以延长
氟、溴、干氯气、湿氯气、液氯、高温氯、漂白液(次氯酸及次氯酸盐)、造纸工业领域的腐蚀与防护
by
欧阳
涂层失效调查的逻辑方法(外网翻译转载)
by
jun541888
《耐温耐蚀内防腐涂料》连载更新(20221228连载完毕)
by
欧阳
国内的防腐绝热还要走多远
by
zqwqtt
关于喷涂行业用的压缩空气质量标准(三)
by
ichtima
发帖
回复
返回列表
新帖
[招标公告]
商丘裕东发电有限责任公司#1机主机冷油器水室防腐项目招标公告
微信扫一扫到手机
随时看帖、分享到朋友圈
小编教你如何扫二维码>>
阅读:
1199
| 回复:
0
Sinker
UID:3
注册时间
2008-06-15
最后登录
2025-11-13
在线时间
2503小时
发帖
62024
搜Ta的帖子
精华
5
绿叶
61114
小红花
1343
访问TA的空间
加好友
论坛版主
关闭
个人中心可以申请新版勋章哦
立即申请
知道了
发帖
62024
精华
5 篇
绿叶
61114
小红花
1343
加关注
发消息
[复制链接]
只看楼主
倒序阅读
楼主
发表于:
2022-01-09
关键词:
项目
防腐
招标
图片:22.png
图片:23.png
共有
人赞这个帖子
回复
举报
返回列表
https://www.51fangfu.com
访问内容超出本站范围,不能确定是否安全
继续访问
取消访问
隐藏
快速跳转
涂料与涂装讨论区 Painting & Coating
工业腐蚀与防护
船舶涂装&海洋防腐蚀
树脂重防腐论坛
汽车防腐蚀与涂装
酸洗钝化技术
阴极保护论坛
工业涂料论坛
喷镀(涂)技术
防水工程技术
表面处理、涂料涂装检测仪器设备
工作学习交流区
招聘 & 求职
防腐保温行业探讨
原创 DC摄影
防腐蚀资讯 News
行业资讯快报
防腐工程招标
商业交易 & 团购区
防腐商家平台
二手材料设备转让租赁
防腐保温工程劳务市场
防腐施工及工程应用
防腐保温预算
绝热工程技术
腐蚀教育培训、认证 Training & Education
AMPP 培训认证
FROSIO 认证与培训
CPL阴极保护培训认证
防腐蚀行业图书与评论
防腐专业资料共享下载 Resources & Downloads
标准&规范&图集
资料下载分享
VIP高级会员专区
论坛站务区
论坛公告
管理团队
关闭
关闭
选中
1
篇
全选