切换到宽版

[分享] 长效与经济性的平衡:如何为您的项目选择牺牲阳极还是外加电流?

微信扫一扫到手机

随时看帖、分享到朋友圈

小编教你如何扫二维码>>
阅读:1091 |   回复:1
 
发帖
21
精华
0
绿叶
52
小红花
2
[复制链接] 只看楼主 倒序阅读 楼主  发表于: 2025-11-11
在保护金属结构(如船舶、码头、管道或储罐)免受腐蚀的战场上,阴极保护是无可争议的冠军。然而,当您决定为其“配备武器”时,会面临一个核心抉择:是选择简单可靠的牺牲阳极,还是强大高效的外加电流系统?这个决策的核心,正是在于如何平衡项目的长效性与全周期经济性。
理解两位“防腐蚀卫士”
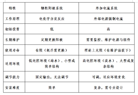
首先,我们简单了解一下两者的工作原理:
1.牺牲阳极:一种“舍己为人”的被动保护。通过在受保护的金属上安装更活泼的金属(如锌、铝、镁合金),形成一个原电池。阳极会优先被腐蚀,从而“牺牲”自己,保护了主体结构。它无需外部电源,自动工作。
2.外加电流系统:一种“主动出击”的强大保护。通过外部电源提供直流电,通过辅助阳极强制电流流向被保护结构,抑制其腐蚀。这是一个需要电源和控制的主动系统。
为了更直观地对比,请参考下表:

决策天平:关键考量因素
您的选择不应基于直觉,而应基于对项目需求的深入分析。以下是决策时需要权衡的关键因素:
1.项目规模与保护寿命
牺牲阳极像一节“一次性电池”。对于小型船舶、短管线、或设计寿命不长的项目,其简单性和低初始成本是巨大优势。但当项目规模巨大或设计寿命很长时,定期更换所有阳极带来的停工成本和劳动力成本会变得非常高昂。
外加电流像一台“可充电的发电机”。虽然买起来贵,但它能持续输出数十年。对于大型船舶、跨海大桥、深海平台或设计寿命超过30年的管道,其长效性带来的全周期成本优势会碾压牺牲阳极。一次投入,长期受益。
平衡点:如果您的项目设计寿命小于15-20年,或结构简单,牺牲阳极可能更经济。如果超过20年,或结构极其庞大,请优先考虑外加电流的全周期经济性。
2.环境条件
牺牲阳极在导电性良好的环境(如海水)中表现优异。但在电阻较高的环境(如淡水、土壤或包裹在混凝土中)中,其驱动电压有限,保护效果会大打折扣。
外加电流能够提供强大的驱动电压,轻松克服高电阻环境的挑战,确保保护电流有效覆盖整个结构。它是复杂或苛刻环境的唯一选择。
平衡点:在稳定的海水环境中,两者皆可,用规模做决定。在淡水、土壤或变化的环境中,外加电流通常是更可靠的选择。
3.运营与维护能力
牺牲阳极“安装即忘记”,几乎无需维护,只需在定期进坞或检查时查看其消耗情况。这对于运维资源有限或难以持续监控的项目至关重要。


外加电流是一个系统工程,需要定期检查电源、参考电极、电缆和辅助阳极。它需要专业的团队和备件支持。如果项目地处偏远或缺乏专业维护力量,其可靠性会打折扣。
平衡点:如果您追求极致的“省心”和低维护,牺牲阳极胜出。如果您拥有专业的维护团队并能接受定期检查,外加电流能为您带来更优的性能。
4.设计的灵活性与未来变化
牺牲阳极的输出是固定的。一旦安装,就无法根据涂层老化、航速变化或环境改变进行调整。如果未来结构扩展或用途改变,可能需要重新设计和安装大量阳极。
外加电流具有极高的灵活性。您可以通过控制柜随时调整输出电流,以适应不断变化的条件。系统设计也更容易扩展,以适应未来的结构变更。
平衡点:如果您的项目需求稳定、未来变化可能性小,牺牲阳极的固定输出不是问题。如果项目处于动态环境中或未来有变更计划,外加电流的灵活性是无价的。

决策流程图:为您的项目做出明智选择
您可以遵循以下决策路径来缩小选择范围:
结论:没有最好的,只有最合适的
选择牺牲阳极还是外加电流,并非一个简单的“孰优孰劣”的问题,而是一场精密的平衡艺术。
当“经济性”优先(指初始投资低、维护简单),且项目规模小、环境良好、寿命短时,牺牲阳极是您务实而高效的选择。
当“长效性”优先(指全生命周期成本低、长期可靠性高),且项目规模大、环境复杂、寿命长时,外加电流是您更具战略眼光的投资。
最终的建议是:进行专业的腐蚀评估。咨询腐蚀工程师,精确计算您项目的电流需求、阳极消耗速率和全生命周期成本。让数据说话,才能为您的资产找到那个在长效与经济性之间最完美的平衡点,确保它在未来的数十年里,安然无恙。
发帖
21
精华
0
绿叶
52
小红花
2
只看该作者 沙发  发表于: 2025-11-11
图表如下